
摘要
传统村落文化空间承载着我国传统农耕文明的文化遗产,蕴含着东方独特的审美价值,是全面实现乡村文化振兴的重要载体。探析传统村落文化的生成与变迁过程,需将之置于文化空间生产过程中加以理解。传统村落文化空间主要由四类空间构成:一是日常生活文化空间,二是艺术创造文化空间,三是记忆经验文化空间,四是信仰价值文化空间。文化空间的生产维度包括3个方面:文化空间的实践维度,文化空间的表征维度,表征的文化空间维度,三维一体,共同实践着文化空间生产。以武陵山区具有代表性的传统村落二官寨为例,可深入探讨传统村落文化空间中的场景表达,从而认识传统村落文化空间生产与价值生成的过程。
关键词:传统村落;文化空间生产;文化场景

2019年,国务院出台《关于促进乡村产业振兴的指导意见》,指出产业兴旺是乡村振兴的重要基础,是解决农村一切问题的前提,并提出要促进乡村特色文化产业发展。2022年,《中共中央国务院关于做好2022年全面推进乡村振兴重点工作的意见》提出“启动实施文化产业赋能乡村振兴计划”。散落沉静在乡村中丰富的物质与非物质文化资源如何转换为文化产业,乡村文化产业如何赋能乡村,文化如何为乡村发展提供源源不断的内生动力,是中国现代化进程中实现乡村振兴,均衡城乡发展的时代课题。
传统村落蕴含着我国悠久的农业社会历史记忆,承载着我国传统农耕文明的物质与非物质文化遗产。在一定程度上,中华民族延续五千年的传统文化是由农耕经济主导的文化价值系统。因此,要实现乡村文化振兴、民族文化复兴,传统村落文化空间是不可忽视的重要的文化载体。乡村的现代化进程既不能在浪漫化和理想化中预设“城市—乡村”的二元对立立场,也不能沦为城市化、工业化进行中资本逻辑的逐利工具。传统村落受到地理环境制约、交通条件较差、社会经济文化发展水平较为滞后,乡村文化发展较为迟缓且更易受到外界文化的冲击。面对经济全球化、文化全球化、新型城镇化的快速推进,许多传统村落原有的文化格局被打破或淹没,乡村文化生态逐步消亡,乡村文化空间呈现衰弱的趋势,乡村文化建设也面临诸多困难,新型乡村文化空间难以生成。
本文将从空间生产理论的视角论证传统村落文化空间的结构与生产过程,以场景理论探析场景对不可直接感知的文化空间的具体模拟与表达,指导乡村文化振兴中的文化产业布局与文化参与实践,提升本地村民的文化参与感与文化获得感,吸引特定文化价值趋向的群体到乡村进行文化实践,最终促进乡村文化经济社会的发展。

传统村落文化空间生产相关研究
在乡村文化振兴的政策背景下,要探析传统村落文化的生成与变迁过程,需将之置于文化空间生产过程中加以理解。论证传统村落文化空间如何在维持自身平衡的同时生产出更多的文化产品并进行空间的再生产,有助于为修复传统村落原有文化空间、生成新型文化空间提供理论支持和实践路径。
村落是聚落的一种基本类型,“人类分散的或集中的,长期生活、繁衍在一个边界清楚的固定区域,是农业社会从事生产的人群组成的单元空间”。传统村落的原名是“古村落”,是古代保存下来,村落地域基本未变,村落环境、建筑、历史文脉、传统氛围等均保存比较好的村落,是现代环境里所能见到的古代村落。2012年,传统村落保护和发展专家委员会认定,传统村落是指“民国以前建村,保留了较长的历史沿革,即建筑环境、建筑风貌、村落选址未有大的变动,具有独特的民俗、民风,虽经历了久远的年代,但至今仍为人们服务的村落”。根据2012年《住房城乡建设部、文化部、国家文物局、财政部关于开展传统村落调查的通知》,明确传统村落是指“村落形成较早,拥有较丰富的传统资源,具有一定文化历史、文化、科学、艺术、社会、经济价值,应该予以保护的村落”。
对于“文化空间”本身,因其与不同的研究视角相结合,具有不同的学科定义与研究重点。2001年联合国科教文组织将“文化空间”界定为“一个可集中举行流行和传统文化活动的场所,也可定义为一段通常定期举行特定活动的时间,这一事件和自然空间是因空间中传统文化表现形式的存在而存在的”。本文所提到的传统村落文化空间的概念由“传统村落”与“文化空间”共同组成,其中“文化空间”来源于列斐伏尔在社会学空间研究转向中提出的一种空间类型。
国内不同研究领域的学者对传统村落文化空间的概念解析与研究重点皆有不同。杨俊涛将平顶山市传统文化空间分为宗教空间、展览空间、交流空间、周期性文化活动空间、生产空间5类文化空间,并提出不同文化空间保护与更新的措施。付正汇等认为传统村落中保留的定期举行的祭祀、庙会、节庆等活动,和设有展示手工艺品、民族文化传统的场所都视为传统村落的文化空间。并将传统村落的文化空间从物质、精神和社会3个维度分为民居建筑、节点空间、祭祀与节庆、传统技艺、村落内部与外部介入6个空间构成要素,提出空间再现、精神重塑与社会推动的文化空间保护方法。余压芳等对我国传统村落文化空间进行研究综述,总结了我国传统村落文化空间的价值内涵研究、基本特性研究、保护方法研究与发展利用方式研究4个方面的研究成果。韦宝畏等借助文化记忆理论,将传统村落文化空间定义为是传统村落文化记忆物化的结果,将无形的文化记忆寄托于有形的具体物质和空间之中,为文化记忆提供场所支撑。且将传统村落文化空间形态具体分为点状文化空间、线性文化空间与面状文化空间3种类型。高天雅将徽州传统村落文化空间的构成要素分为物质空间格局要素、精神信仰空间要素与村落社会要素。并从空间与时间、物质形式、活动类型与功能内涵3个划分标准将传统村落文化空间分为7类。倪妍等将传统村落文化空间定义为一个基于传统村落文化集中表征的场所,包括物理性的文化空间、制度性的文化空间和精神性的文化空间3个维度。李亮将传统村落文化空间定义为是以非物质文化遗产为代表的传统村落文化的时空表现形态,其空间的延伸性、时间的延展性是传统村落文化空间最直接的表现形态,文化空间是物理场域,既包括有形的文化场所,也包括无形的文化场所。并将传统村落文化空间分为4个层次,主要包括思想和价值层(空间)、行为习俗层(空间)、制度文化层(空间)与物质文化层(空间)。
根据以上对传统村落文化空间相关文献的梳理和分析,不难看出传统村落文化空间的维度、空间类型、空间层次、保护利用方式是研究的热点。与以上的研究相区别,本文在前人的研究基础上,依据空间生产与文化记忆的理论,将文化空间视为从文化资源到文化资产的升级,是文化记忆的储存器。各种文化要素以物质与非物质实体的形式,参与到文化空间的生成与文化场景的塑造过程之中。通过文化空间生产,塑造文化场景,人在对特定文化产品或者服务的具体消费实践中,被文化环境与设施蕴含的价值观所影响,形成特定的感知与情感体验。本文以文化空间理论为理论基础,场景为具体分析方法,提出传统村落文化空间的4个空间结构类型与5个文化空间生成维度,将传统村落中的各类文化舒适物作为模拟文化空间的介质,对文化空间的美学关键因素进行表征,揭示传统村落文化空间的生产过程及其价值生成。

传统村落文化空间生产结构与
生产维度
传统村落文化在其连续不断的生成中逐渐形成特定的内在结构,相应地,探析传统村落文化空间的生产结构与生产维度也可以从中得到启示。
(一)传统村落文化空间生产结构
冯天瑜提出,文化的实质是人类价值观念在实践过程中的对象化,这种实现过程包括外在的产品创制和人自身心智与德性的塑造。文化是动态存在物,经历着萌发、生长和消亡,经历着不断“人化”(创制文化产品)与“化人”(塑造人自身)这两个彼此互动的建构过程。而从文化的结构来说,冯天瑜还提出了文化的四分法,即为物态文化、制度文化、行为文化与心态文化。其中,物态文化也就是由人类加工自然创制的各种器物,是人的物质生产活动方式和产品的总和,构成整个文化创造的物质基础。同时也是“人化”的过程。而制度文化、行为文化与心态文化则又属于“化人”的过程。其中,心态文化又区分了两个层次即“社会心理”与“社会意识形态”,这是文化的核心部分,其意蕴又体现在物质文化、制度文化和行为文化之中。根据文化结构的理论,本文认为传统村落文化空间主要由以下四类空间构成。
一是日常生活文化空间。这是物质的空间,是可以直接感知的空间,有关于个人记忆与个人经验,包括日常乡村生产生活空间的实践、文化设施、文化场所,囊括物态文化层的乡村文化资源。例如地理环境、山水布局、阡陌小路等自然文化资源与茶园、炒茶炉等日常生活、生产设施。包括一系列基础设施类的舒适物例如饭店、超市、小卖部、公交站等。
二是艺术创造文化空间。这是行为文化层,包括文化习俗、文化体验、文化服务等日常与特定的行为。日常生活的个人经验激发文化艺术的创作,包含着人们的要求、愿望、情绪和风尚等。在文化艺术创造空间中,传统乡土文化被赋予以新的内涵与表现形式,抽取提炼强有力的文化符号植入到文化空间去,更好地凝聚共识,表达当地的传统美学观与价值观,激发对乡村文化的认同感、自豪感。地标式建筑、公共雕塑、墙体绘画等艺术都是文化艺术创造空间的体现。
三是记忆经验文化空间,以制度文化层的文化资源作为支撑,如一些体现民俗的、风俗的、礼俗的文化场地和文化设施。在文化记忆的形成与再现的过程中,人们通过对自然、生产和生活方面的认知,不断产生符合社会需求的文化,并通过对这些文化进行储存形成文化记忆。而不符合社会要求的文化记忆被遗忘。随着时间变化,新的文化记忆被储存,旧的文化记忆被遗忘,符合现阶段的文化记忆被提取、被选择,重新提炼,重新融合与重构,沉淀为记忆经验空间。如节日、仪式等形式创建的记忆。
四是信仰价值文化空间,是心态文化层中社会意识形态的体现,是由文化专门加工过的、定型的社会意识形态。庞杂的社会记忆通过被筛选,被凝练,成为文化记忆,经过时间的检验被认可后成为整个民族文化记忆的一部分,影响着一个民族的信仰与价值观,成为特定族群中的共识,具有历时性和唤醒身份认同的功能。信仰价值文化空间深刻影响着其他3个文化空间,囊括了象征着权威的、合法的文化设施与文化场所,如祠堂、庙宇等。
这四类文化空间顺应着从“人化”到“化人”的文化生成循环,从物态文化层、行为文化层、制度文化层、到心态文化层结构层层递进。4个空间虽然指向不同,但是关系密切。日常生活文化空间是空间形成的载体与基础,记忆经验文化空间是日常生活文化空间的凝练与体现,艺术创造文化空间与信仰价值文化空间是其他空间有序生成的关键。4个空间合理组合、相互交融,共同形成科学高效、包容协同的传统村落文化空间。当一个文化空间中所融合的空间类型越多,其文化生产过程越完善、文化内涵越丰富,文化能量越大(见图1)。

(二)传统村落文化空间的生产维度
传统村落文化空间的生产结构展示了传统村落文化生成的过程,而传统村落文化空间的生产维度则揭示在时空背景下各种关系共存的文化空间中,哪些类型的力量在文化空间的生产中发挥重要力量。
借助列斐伏尔关于空间生产的三元辩证法的理论视角,空间分为空间的实践、空间的表征与表征的空间。不同的学者例如谢尔兹、艾尔登、麦瑞菲尔德与施米德对三元辩证法有不同的理解,本文所指的空间生产维度更符合学者施米德的论述。其中,空间的实践指的是一个自然与物质性的物理领域,指向空间中的物质生产,生产出空间的可直接感知的方面,是文化空间中物态文化层的体现。空间的表征指的是一个逻辑的与形式化的抽象精神领域,指向的是空间中的知识生产,是空间表象与构想或者虚构的空间,是文化空间中制度文化层与心态文化层的体现。表征的空间指的是一个社会领域,指向的是空间中的意义的生产,是一个体验性的、活生生的亲历空间,是文化活动中行为文化层的体现。
1.传统村落文化空间的实践维度
传统村落的文化空间的实践维度表现为各种文化场所以及文化活动和互动关系的链接链条。它依托于特定的物质基础或者地形与建筑环境之上,对应的是可感知的空间。空间的这种可感知方面,直接与构成空间的物质性要素相关联。在这个维度中,主要表现为文化形象空间生产。
文化形象的空间生产与构成村落景观的多种文化舒适物有关。这主要包括以下4类:一是自然生态类文化舒适物,即自然生产所形成的舒适物,如溪流瀑布、古树、奇石等。二是生产类文化舒适物,即由物质资料生产而来的舒适物,如稻田、茶田、油菜花田等。三是生活类文化舒适物,如宅屋、院坝、村口公园和露钓池塘等。四是社会类舒适物,如党群文化服务中心、乡贤馆、村史展览馆等。这些舒适物主要是存在于日常生活文化空间中,成为独特个人记忆与个人经验的来源,也是集体记忆的基础。
文化形象的空间生产维度强调要根据对当地的各类文化资源的挖掘、整理和提炼来确定当地的文化底色,设计相应的文化主题,并将之融入到乡村的文化产业经济、社会文化和空间环境的各项实践中。确定乡村文化特质,将本土文化特征融入文化形象设计之中,这一生产维度同时存在于日常生活空间与文化艺术创造空间中。
2.传统村落文化空间的表征维度
文化空间的表征指概念化的空间及其物化的过程,是政府领导、技术官员、规划设计师、建筑设计师和学者等构想出来的文化生产空间维度。在这个维度中,分为文化符号空间与文化序列空间。
文化符号空间的生产维度主要指具有文化意义与消费意义的符号象征系统参与到个体的身份构建、集体的身份认同与符号价值生产中去。从文化符号的功能意义上看,乡村文化符号可以包括文字类价值符号、构筑物类价值符号与节日仪式类价值符号。文字类价值符号存在于当地神话历史故事、绘画、诗歌、歌舞等。构筑物类价值符号包括雕塑、遗址遗迹、民居建筑等。仪式类价值符号包括民族节日、歌舞仪式、活动仪式等等。
一些在序列空间中重要的标志构筑物同时也是重要的文化符号。如村口老树、古寺古塔通常是重要的标志构筑物也是视觉逻辑的重要符号元素。以它们为单独或持续的点状参照物,能够帮助村民识别、记忆环境并建立起熟悉的视觉逻辑与空间序列。文化序列空间与文化符号空间的生产维度主要帮助建构记忆经验空间。其中文化符号空间的生产维度对信仰价值文化空间亦具有重要的文化意义。
文化序列空间的生产维度表现为视觉的逻辑与秩序,包括空间节点、空间连线与空间场域,例如从入村村口,入村道路,节点景观,到远山近水石湖田林等区域的排列,独特的排列顺序反映的是空间的秩序与乡村的社会秩序。传统村落中旧有的建设风格与布局通常受到自然与经济两方面的影响。在自然上,容易以山川水文为划分依据,形成带状团聚。在经济上,容易以街市与码头为骨架形成景观格局。
空间节点主要包括乡村的广场码头、集市渡口通常这类重要的景观节点。这是村民经常汇聚的节点,也是充满叙事力量的有多种可能性的故事空间。保留与重构有价值有故事的构筑物与节点景观,是对记忆锚点的修复,乡土文化场景的重构,沿用传统的文化空间格局能够保留特定的乡愁记忆,唤醒记忆储存器中的特定情感;空间连线主要包括乡村中的道路。乡村中的道路是村落形态的骨架和支撑,是公共空间与私人院坝之间的桥梁。人们在一个动态的线性道路上移动观察着沿着道路展开的空间布局,在这里观看与被观看,行走与定位,形成传递出连续性感知的视觉秩序,提供给村民以日常依赖的方向感,是村民获得安全感与认同感的重要依据,也是表达乡村社会秩序的重要力量。
3.传统村落表征的文化空间维度
表征的文化空间指村民和使用者的空间,是体验式的空间,艺术的空间,包括文化赋能空间与文化游憩空间。
文化赋能空间主要是教育维度与培训维度。表征的文化空间存在于村民的日常文化生活中,文化娱乐设施与文化艺术活动赋能于村民主体,引导村民主体在乡村文化建设中自我表现、自我教育、自我服务,通过文化教育与培训加强村民主体在文化活动中自我表述与共同表述的能力。例如为乡村孩童提供艺术墙绘、绘画乡村地图的活动,组织乡村妇女参与到广场舞甚至戏曲文化表演活动中去、为特殊弱势群体提供基本的文化权益保障。在从不理解和观望的态度到参与其中并乐在其中的过程中,文化赋能空间提供了人人都是艺术家的可能,村民主体在丰富的文化生活中体验到丰富的文化场景,加强了对自身文化身份的认同与文化自信,是村民提升幸福感与获得感的重要来源。
文化游憩空间指从旅游体验空间与虚拟文化空间的角度表征空间,进行空间的再生产。在旅游体验空间与虚拟文化空间生产的维度中,游客旅游与居民生活的交互会形成新的文化记忆与文化体验,形成新的文化资源与文化符号。而互联网技术为虚拟文化空间提供的文化参与场所与文化传播平台,传播及再生产这些文化符号与文化媒介。文字、绘画、视频、文化展演及直播等形式成为新的文化符号,QQ空间、微信空间、微博空间、QQ群与微信群组等也成为一种独特的文化媒介空间形态,带来虚拟文化空间的再生产。在乡村生活中,以网络硬件设施为基础,搭建乡村网络通信,用即时交流工具与短视频等新媒体传播手段加强村民与村民之间的联系,乡村与城市的联系,以科技手段活化与展示乡土文化资源,满足村民对文化教育、文化参与、信息传递与文化交流的需求(见图2)。

二官寨文化空间价值生成分析
对文化空间生产的结构与维度的理论分析可以用来认识文化空间如何构成、文化空间如何被生产以及在生产过程中作为生产燃料的关键因素与维度。当一个文化空间能够融合和嵌套不同的文化空间类型,提供更多的维度力量,其实用功能与文化内涵会大大被丰富,文化能量与文化影响也会大大增加。传统村落中的文化空间存在于山川田野、村头巷尾,甚至分布在层层叠叠的院落、建筑空间中,从而带来空间多义性和认知模糊性,使文化空间甄别非常困难,要量化其文化价值与文化影响就更加困难。本文尝试以场景的理论作为分析工具,将乡村中的书店、祠堂、茶馆、村史展览馆、民族节日等从作为文化空间到作为多类舒适物进行分析,使其文化意涵更加具体化、文化价值变得可量化。“场景”的概念由美国芝加哥大学特里·克拉克教授与其团队提出,不同的文化舒适物与多元的文化实践活动、多样的人群与组织有机结合,被嵌入相应的文化意涵,影响着人们的态度与行为,形成独特的场景。“场景”是一种由各种消费实践所形成的具有符号意义的社会空间。
对传统村落特定的文化空间结构与生产维度的认识为场景的表达提供了特定的空间结构体系理论基础,是形成场景的前提。而场景为文化空间呈现具体表征,实现人的具体感知与体验,是实现功能、生成价值的关键。场景所提出的3个主维度与15个次维度为具体分析和量化传统村落的文化风格与美学特征提供了可能,并将传统村落文化的特点与乡村发展、社会生活之间紧密关联在一起,通过使舒适物与美好生活的精准匹配吸引高端人才、创意人才与资本回归乡村、参与建设乡村,改善乡村文化设施与文化服务在供需过程中错位与错配的问题,培育乡村发展的内生动力。
中国传统村落呈现四大聚集区:云南片区、“贵州—广西—湖南—湖北—重庆”区域、“安徽—浙江—江西—福建—广东”区域以及“河北—山西—河南”交接区域,且多聚集于行政区交界处。本文所讨论的案例二官寨村位于“贵州—广西—湖南—湖北—重庆”这一区域所包含的武陵山区,也是武陵山区中的代表性村落。二官寨地处湖北省恩施土家族苗族自治州恩施市盛家坝镇,是典型的少数民族聚居村。本文将对该村落中的文化舒适物进行识别、分类统计与赋分,得出其场景维度表现得分、识别出其文化空间中存在的不同的场景模式,并在地图上进行标注。以舒适物为中介,具体分析文化场景如何表征文化空间,当地的文化空间美学特征如何表现,文化空间价值如何生成。
(一)传统村落文化舒适物识别与分类
舒适物是经济学家爱德华·乌曼在1954年提出的概念,指各种使人产生舒适感和愉悦感、提高人们生活质量的事物。舒适物包括众多类别,包括自然舒适物、各类文化产品、娱乐设施、社会组织与社会服务等。
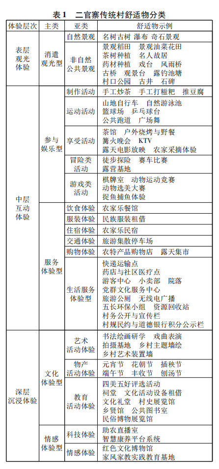
按体验的层次,本文将文化舒适物分为5个主类与18个亚类,包括表层观光体验型舒适物,中层互动体验型舒适物与深层沉浸体验型舒适物,通过实地调研走访,一共收集了79项文化舒适物。根据统计,二官寨中舒适物分类如表1所示。

(二)二官寨场景维度表现得分
场景理论通过计算维度表现得分将舒适物数据转化为场景变量。首先邀请7位专家为舒适物进行赋权,通过独立赋分、协商确认,确定舒适物的具体权重,再按照加权平均算法计算传统村落二官寨在15个场景维度上的表现得分,根据计算公式得出的表现得分如表2所示。
在合法性的主维度下,传统主义的得分非常高,为4.25分,也是15个子维度中最高的表现得分,不少舒适物例如茶馆、元宵节、端午节、祠堂等,都非常一致的在此维度的打分是5分。其次是平等主义的得分较高,为3.91分,例如党群文化服务中心、公共图书馆、智慧康养平台系统等,都是典型的平等主义权重为正的舒适物;在真实性的主维度下,睦邻性的得分最高,为3.75分,如广场舞、院落、古桥、风雨桥等,其中古桥和风雨桥都是当地人闲谈家常、起舞对歌的场所,既是与亲邻拉近关系的文化空间,也是对外的乡村会客厅和展览厅,两者也通常是乡村文化空间生产过程中文化符号与文化序列生产维度的重要来源;在戏剧性的主维度下,本地性与国家性得分最高,分别为4.07分与4.06分,比较典型的本地性舒适物有露钓池塘、露天集市、刨汤节、村史展览馆等,国家性权重为正的舒适物有党群文化服务中心、村务公开与宣传栏、红色文化博物馆等。其次得分比较高的是族群性,为3.79分,篝火晚会、当地农家乐餐馆、民俗博物展览馆等,在族群性的打分上多数为正。
这些舒适物散落在整个村落的各个地方,每类舒适物都有其独特的意义与价值。但场景是“整体的作品”,各个舒适物组群之间、各个场景维度之间的关系是有机的,是互相补充也互相制约的,他们彼此影响,任何一个部分、一个维度不能单独构成意义。当不同的舒适物聚集组合在一起,会形成多样的场景模式。传统村落文化空间以复合的空间结构为本质,以多样的场景模式为表征,生成其独特而多样的价值。
(三)二官寨传统村落场景模式的识别
本文采用了主成分分析法(PCA)将二官寨79项舒适物在15个维度的场景得分进行变量降维,在图3显示出了降维的结果。变量离中心越远,重要性越高。变量间分布越集中,相关性越强。本文在图2中将离中心较远、分布集中、相关性强的变量划分为一类场景模式,总共划分出3类场景模式,并在图3中显示了二官寨场景模式的空间分布。

第一类场景模式是平等主义、国家性、族群性与睦邻性组合而成的场景。这类场景有2处典型分布,一处在旧铺的康家大院文化广场处,一处在二官寨的党群文化服务中心及其文化广场处。另外,在图4中所有零星分布在居民院落中的实体圆点也表征着这一场景模式。这一类场景模式体现出较高的睦邻性、族群性、平等主义与国家性。

第一处典型分布在图4的组团2,是旧铺的康家大院及其文化广场。康家大院属于土家族传统吊脚楼古建筑物、康家大院内,有戏台、石碑等。在康家大院外,有一个较大的文化广场,广场上有土家篝火、广场舞、村务公开与宣传栏、村规民约与道德银行积分公示栏等等舒适物,许多民族节日与非正式村务讨论会议也会在此庆祝与召开。
第二处典型分布在图4的组团4,是二官寨村的党群文化服务中心及其文化广场。党群文化服务中心大楼中包含了村史展览馆、文化礼堂、民俗博物展览馆、红色文化博物馆、公共图书室等,在其周围包含了乡贤馆、快递运输点、药店与社区医疗点、小卖部等舒适物。在文化广场处包含了篮球场、乒乓球台、民俗戏剧、土家篝火、广场舞等舒适物。
另外,图4中还有25个实心圆点,都均匀散落于民居院坝之中,是平常村内召开非正式村务会议、村干部与村民讨论村中大事、村民闲聊家常的非正式场所,既聊家事也聊村务与国家政策,既有很高的睦邻性也有较高的国家性,是个人与国家的联结点,能够感受到家国不可分离的价值观。
在这类场景中,民族建筑物、土家篝火、广场舞特别是土家摆手舞、民俗博物展览馆、民俗节日等,都加强了该场景在族群性维度上的得分,强化了二官寨少数民族土家族的族群意识。村务公开与宣传栏、村规民约与道德银行积分公示栏、党群文化服务中心、文化礼堂、公共图书馆、红色文化博物馆等,加强了国家意志在基层文化治理中的文化介入。快递运输点、药店与社区医疗点、小卖部、篮球场、乒乓球台都显示出较高的睦邻性,能够拉近邻里之间的亲密关系。其文化面向更多对应的是记忆经验文化空间和信仰价值文化空间。
第二类场景是本地性与传统性表现得分比较高的场景。以维度表现贡献来源细分,这类场景分为山水悠游休闲场景与本地传统民俗场景,在图4中分别涂色表示。
山水悠游休闲场景主要来自于传统村落“靠山吃山,靠水吃水”的特质,包含本地山水,传统的生产生活模式及依托山水的游乐活动。例如旧铺的组团1和组团3中,所囊括的有油菜花田、稻田、可供钓鱼的露天池塘、可以摸鱼的河段。在小溪组团5中囊括的有天然游泳池、跳水台、户外烧烤与野餐、露天集市、手工炒茶、手工打糍粑、名树古树等舒适物,其文化面向对应于日常生活文化空间与艺术创造文化空间。
本地传统民俗场景主要来源于传统民居、村民的活动、仪式与节日等。如组团2和组团5主要包含了少数民族传统民居康家大院和胡家大院,组团1和组团3中主要包括了农家乐、民宿、戏台、农具展示墙、小卖部、刨汤节及各种民俗节日等舒适物。其文化面向对应于日常生活文化空间、艺术创造文化空间和记忆经验文化空间。
综合二官寨村的场景维度表现得分与场景模式的识别结果,结合二官寨村近年来的发展实践,可以看出,二官寨村强化了党群文化中心与文化广场这一舒适物群组的作用,用以宣传国家政策与乡风文明理念,提供基层公共文化服务。在村民院落中开群众会,在文化广场添加健身器材、民族歌舞表演道具、组织篝火晚会,为村民量身定制家门口的对联内容,对村民的院落进行装饰和设计等等,都提高了二官寨文化场景中平等主义、国家性、族群性与睦邻性。国家关怀与文化福利通过对舒适物群组的利用,被带到家家户户。
民间能人带动民间文艺团体积极组织广场舞、民俗节日、民族歌舞等艺术活动。农家乐老板放下做饭的锅铲立马变身艺术团主唱,茶农前一刻在田间地头直播采茶,下一刻就到了党群文化服务中心直播间带货,小孩在河道的天然泳池中嬉闹游泳后,会拉着大人加入五长环保小组清理河道垃圾,老人会对着乡贤展览馆、村史展览馆侃侃而谈,回到家可以随时打开智慧康养平台系统收看康养节目。在这些细微的村民动态中,本地性和传统主义的得分都被提高,同时并不排斥出现更多爱炫的新事物与新的文化产业业态。
简要结论
本文尝试分析传统村落文化空间生产与价值生成,以空间生产理论为基础,探究传统村落文化空间的结构、划分文化空间的生产维度,以场景理论为方法,实证研究传统村落文化空间价值生成过程。期望探索保育与活化传统村落的理论方法和实践路径,为传统村落文化空间的优化与价值提升,为乡村振兴特别是乡村文化产业振兴与乡村文化振兴提供主要思路。
一是需要保有本地文化的地方性和原真性,并将其作为传统村落文化传承的重要依据与文化重构的竞争优势。用场景的方法,提炼出本地原真性的审美维度,发现地方性的审美经验与生活哲学,并将本地原有的文化肌理在地图上实现可视化。为原有文化空间的复合型、嵌入型微观改造,和新型美学维度文化空间的构建提供有力依据,避免在新农村建设与文化旅游规划设计中可能出现的盲目对传统建筑大拆大建、新设乡村舒适物审美同质化的问题。
二是重视文化舒适物的作用。文化舒适物在一方面能够提取与输入、储存与遗忘文化记忆,连接个人知觉与个人记忆、集体记忆与社会记忆。另一方面能够对不同类型的空间进行巩固与重构,在空间的生产过程中,文化舒适物从编码走向解码,从无序走向有序,有机组合,形成不同的场景模式,生成重要的价值与丰富的意义,为具体分析传统村落文化空间的文化风格、美学特征,具体量化传统村落文化空间的多重价值提供可能。
三是重视塑造丰富的文化场景,这能够为传统村落中的居民主体提供更多的文化参与的机会,是新时代基层文化治理的有效途径。提供更多的文化设施、文化场地与文化活动,一是能够丰富群众的精神文化生活,二是能够增强文化场景中的睦邻性特征。村民在轻松欢乐的文娱活动中,更容易接受国家有关于乡村政策的宣讲与生态、科技方面知识的普及。亲密和睦的文化场景氛围更能够显著增加村民之间的交流机会,减少不必要的口角纠纷,吸引村民参与到更健康的文化活动中来而不是被吸引到棋牌赌博等有悖于社会主义核心价值观的活动中去。
挖掘更多的文化资源、聚集更多的文化要素,稳固和激活传统村落原生文化空间,构建新美学维度的传统村落文化空间,塑造丰富的文化场景,是实现乡村文化振兴“产业兴旺、生态宜居、乡风文明、治理有效、生活富裕”的关键。推进乡村文化设施建设、深入开展各类文化活动、培养文化组织,激活乡村振兴的主体动能,释放乡村振兴的场景红利,为乡村提供更多文化产品与文化服务,建设均等便利、公益普惠的公共文化服务体系,有利于人才、资本、科技等要素在城乡间双向流动和动态交换,促进城乡融合发展,促进社会共同富裕,是新时代中国特色道路乡村振兴的有益探索与创新文化实践。
参考文献:略
文献来源:《中国软科学》,2022年第1期,第61-71页。
编辑 | 毕欣雨
校对 | 黄延