摘要
发展文化产业和建设公共文化服务体系被认为是中国文化体制改革取得重大进展的重要标志,也是从文化管理体系向文化治理体系转变的战略路径。两大成就是随着中国文化市场的成长不断调整改革目标和方案的结果,是在中国经济社会结构从计划经济向市场经济转轨和国家对于效率的双重激励下出现的结果。借助历史性和过程性的视角,通过对四十年来中国文化体制的演进过程进行全景式分析,揭示出从文化管理体系向文化治理体系转型背后的市场机制与政府自我调节互动机制的关键作用,通过区分转型国家与后发现代化国家的性质,并将国家文化治理体系纳入现代化道路的规范分析,否定了中国文化治理体系与西方发达国家接轨的流行说法,论证了中国作为转型国家文化治理体系形成的独特性。
关键词:文化治理;文化体制改革;文化产业;文化市场;文化事业体系
正文
2013年党的十八届三中全会以“全面深化改革”为主题,首次提出“推进国家治理体系和治理能力现代化”这一重大命题,其中,文化治理体系和治理能力现代化是重要组成部分。近年来,中国学界对于“文化治理”的研究,形成了“理论话语”和“实践话语”共同推进的研究路径:“理论话语”路径将西方治理理论与文化领域的研究相结合,如吴理财最早把“治理”引入公共文化服务研究,从文化治理的视角对公共文化服务重新进行审视;胡惠林从国家文化治理是文化产业发展战略基点的高度、景小勇从国家文化治理体系的构成与特征等方面对国家文化治理进行了探讨;傅才武用西方“新公共管理理论”与“新公共服务理论”重构我国现代公共文化服务体系建设的理论基础。“实践话语”路径则立足于中国文化体制改革实践进展,重点从历史来源、发展演变及攻坚方向等方面探讨了文化体制由传统文化管理向现代文化治理的演进,如傅才武等对我国文化体制的历史来源、动力机制、路径选择等问题进行了研究,蒯大申等、韩永进对新中国文化管理体制的形成与演变过程进行了探讨,齐勇锋、王列生则重点分析了文化体制改革面临的难点和重点。
“理论话语”和“实践话语”的齐头并进共同绘就了我国文化治理研究的丰富图景,引发了学者关于文化治理理论的历史延展,如李世敏从国家—市场—社会三大场域的变化、蔡武进从文化地位变迁的视角对这一历史进程进行了追溯。纵观近年来中国文化治理的讨论,绝大多数学者聚焦于公共文化服务体系建设、文化市场体系的完善、文化产业的繁荣发展和文化体制改革的理论和实践等中观和微观领域。但如果缺乏在中观和微观之上的宏观框架,客观上难以探索建立中国本土化的文化战略和文化政策的话语体系,也无法为文化体制改革、公共文化服务体系建设等中层理论突破西式话语逻辑提供方法论途径。因此,本文借助中西文化比较框架,对中国文化治理体系的转型过程与演进逻辑进行探讨。
一、作为分析框架的“文化治理”:中国化过程
近十年来,源于西方学界“学术—理论框架”的“文化治理话语”在社会转型战略需求和学界理论自觉的双重作用下,逐步转变为服务中国文化体制改革和文化现代化建设的“政策一制度框架”。
(一)文化治理作为分析工具:西方的理论渊源
自1989年世界银行首次提出“治理危机”(crisis in governance)的概念以来,“治理”(governance)一词便开始被广泛使用,并被西方政治学和经济学家赋予区别于“统治”(government)的含义。西方福利国家的财政危机、发展中国家的经济衰退、全球化和信息化给传统政府管理体制带来的挑战等原因,推动着“治理”研究从政治学和经济学领域进入管理学和文化研究等学科领域,并从西方英语世界向全世界扩展开来,成为国际学术界日渐崛起的主流之一。本文所研究的“文化治理”基于公共管理视角。
英国政府研究学者罗伯特·罗茨(R.A.W. Rhodes)认为,“治理标志着政府管理含义的变化,指的是一种新的管理过程,或者一种改变了的有序统治状态,或者一种新的管理社会的方式。”美国学者罗西瑙(James N.Rosenau)认为,政府统治与治理的区别在于:政府统治是“由正式权力和警察力量支持的活动”,“治理则是由共同的目标所支持的,这个目标未必出自合法的以及正式规定的职责,而且它也不一定需要依靠强制力量克服挑战而使别人服从。”全球治理委员会1995年发布的研究报告《我们的全球伙伴关系》对“治理”的概念界定具有代表性,它将“治理”定义为:治理是公共或私人的个人和机构管理共同事务的多种方式的总和。这是使相互冲突的或不同的利益得以调和并采取合作行动的持续过程。它包括有权强制人们服从的正式机构和制度,以及人们同意或以为符合其利益的非正式安排。尽管治理“已成为一种伞状概念(umbrella concept),可以用来说明名目繁多的现象”,但它是比政府管理或政府统治范围更广的概念已成为普遍共识,强调政府应进行权力下放、变革传统官僚科层制度、激活市场和社会力量。
20世纪70年代末80年代初,起源于英国、美国、新西兰和澳大利亚并迅速扩展到其他西方国家而成为一种国际性潮流的“新公共管理”(New Public Management)运动,融合了管理主义和新制度经济学两大理论范式,以“政府再造”为核心,旨在通过引入市场机制和公民参与重塑公共部门管理,渐成一种公共管理思潮,受到政府和学界的追捧。
在这一公共治理演进的潮流中,欧美国家将“新公共管理”运动的核心原则应用到政府文化部门的改革中,推动了现代文化治理实践的兴起。“文化治理”作为一种方法论开始进入意识形态的生产与治理领地,体现出政治权力运作范式的革新。20世纪90年代,英国文化理论学者托尼·本尼特(Tony Bennett)的“文化的治理性”研究将西方文化研究从文本分析转向文化政策、文化治理的实践,开启了现代文化治理研究的序幕。他在继承发展法国哲学家米歇尔·福柯(Michel Foucault)“治理术”(governmentality)思想的基础上,将文化定义为“一系列历史特定的制度形成的治理关系,目标是转变广大人口的思想行为,这部分是通过审美智性文化的形式、技术和规则的社会体系实现的”,提出文化既是治理的工具又是治理的对象,文化治理是政府部门和市民社会的各种文化机构以及作为文化实践者的公民个体彼此互动,政府部门通过与文化机构的治理和公民自我治理的合作获得大众认同并促进社会整合。本尼特之后西方文化治理研究基本上沿着文化政策即文化治理技术这一路径展开,这些研究为西方国家以文化政策为工具杠杆积极介入文化产业发展、文化遗产保护、国际文化贸易等领域提供了重要理论支撑。
(二)文化治理作为文化体制改革的理论工具:中国化的路径
中文语境中,“文化治理”(cultural governance)最早由我国台湾地区学者廖世璋于2002年提出,认为文化治理即国家对文化发展的干预,文化是国家治理的场域和对象,文化治理等同于文化政策。王志弘认为文化治理是“都市政治的文化机制”“都市过程的文化战场”,将文化治理界定为都市政治的研究范畴,指出“文化治理是文化政治与文化经济的结合”“文化经济是文化治理的重要机制”,对文化治理进行了系统的理论回顾并设计了其分析框架,尽管引起了争议,但是对台湾地区文化治理的都市政治与文化经济相结合研究方向的形成作出了初期的探索,后续学者也基本沿着这一方向展开对文化的政治经济作用的探讨。
大陆学界对文化治理的研究肇始于2007年,自2013年党的十八届三中全会将“文化治理”作为重要的“政策—制度话语”提出以来,诞生于福利国家的财政危机、全球化和信息技术等社会背景下的“治理”概念,在我国转变为与体制改革和现代化建设路径紧密相连的概念,学界通过对公共管理学视角下的西方治理理论的积极借鉴和理论创新,把文化治理改造成为用于分析文化体制发展和文化现代化建设的中国化理论工具。
第一,“文化治理”是探讨全面深化文化体制改革实践进程中政府文化体制改革的概念工具,傅才武、王列生、祁述裕、王振亚等对我国文化体制的形成与演变、文化体制发展的方向和路径等方面展开深入研究,为我国文化体制改革攻坚克难提供理论工具支持。第二,“文化治理”是探讨公共文化服务体系建设方法和路径的概念工具,吴理财等、李少惠、张赞梅等运用治理分析框架对公共文化服务进行研究,探讨完善公共文化服务体系的可为路径。第三,“文化治理”是探讨乡村文化振兴与乡村治理的概念工具,吴理财等、韩鹏云等、陈梦洁等对乡村文化振兴和乡村文化治理进行研究,分析文化参与乡村振兴和乡村治理的可能空间与行动思路,旨在从乡村基层建构阐释“中国问题”的理论框架与实践模式。
我们认为“文化治理”是中国文化行业为适应市场经济体制转轨而出现的开放型文化政策结构;作为国家处理文化事务的管理结构,包含了内隐性政策伦理结构与外显性行业结构。内隐性政策伦理结构是指由与文化相关的法律、法规、条例、细则、办法等所体现出来的有关政府、社会机构、企业和个体之间的权利义务关系。外显性行业结构是指由国家文化部门以及不同行业的组织方式所体现出来的目标和价值取向。文化治理作为一个理论范畴必须包含管理哲学和伦理价值,并将这些基本价值投射在行业结构和政策措施上,因此,文化治理体系是指外显性文化行业结构及作用于这种行业结构的文化政策和措施等组成的国家文化运营系统。与文化治理相比,文化治理体系更加注重文化行业结构及其政策措施系统。
文化管理和文化治理作为国家处理文化事务的管理结构,都具有内隐性政策伦理结构与外显性行业结构的基本形式,但在结构内容上却具有明显区别。如,文化管理主要体现为行政逻辑之上政府主导的文化权力分配及其配套的资源配置系统,而文化治理则主要体现为政府、市场和社会三方基于市场契约原则所形成的文化权力配置和市场交易系统,两者在理论基础、社会环境基础、政府角色、组织结构、组织形态、体系的开放/封闭程度以及管理方式等方面存在着明显区别。
在内隐性政策伦理结构上,文化管理区别于文化治理的特征体现在理论基础、社会环境基础和政府角色三方面:文化管理产生于计划体制环境下,是一种全能政府模式,政府以“划桨”的形式对经济和社会生活进行全面干预,职能无所不包、无处不在、无时不有;文化治理则与市场体制的社会环境相适应,以“有限政府理论”和“新公共管理理论”为基础,强调权力分散和市场竞争,政府通过“掌舵”充当社会力量和市场力量的催化剂。
在外显性行业结构上,文化管理区别于文化治理的特征体现在组织结构、组织形态、体系的开放/封闭程度、管理方式等四个方面:在组织结构上,文化管理是政府主导的自上而下的科层官僚制,文化治理则是基于共同目标引领的多元主体协同共治的市场契约制,政府以规则意识和契约精神为基础与市场、社会共同进行文化事务管理;在组织形态上,文化管理是基于同权系数分割法而形成的“树结构”或“树果结构”,存在着权力空间交叉重叠、职能权限模糊等问题,文化治理则是基于异权系数分割法而形成的“果结构”或“果树结构”,各个文化组织的权力空间相对确定、职能权限相对清晰;在体系的开放/封闭程度上,文化管理是以文化生产为核心的文化权力分配系统,属于“体制内循环”的内向封闭型系统,而文化治理则是以文化需求为核心的文化权力配置和市场交易系统,涵盖文化产品生产、分配、管理和资源保障等各环节,属于在政府、市场和社会三方力量间循环的外向开放型系统;在管理方式上,文化管理通常进行微观管理和直接管理,而文化治理则采用宏观管理和间接管理的方式。
(三)中国文化治理的独特性:与西方的比较
西方发达国家文化治理作为国家文化管理结构,是从其市场体制结构中自然生长出来的,不同历史时期实施不同的文化治理策略。而中国的文化治理作为国家文化管理结构,是从计划体制向市场体制转型过程中文化行业作为上层建筑适应社会基础结构变迁的结果,是从社会基础结构转型中生发出来的一种新的文化政策和措施系统,具有自身的独特性。中国文化治理体系并非西方模式的接轨、复制或移植,而是具有自己的独特性,这种独特性体现在历史起点、运作逻辑和结构特征三个方面:
1. 历史起点不同。
西方发达国家文化治理的历史起点是伴随着自然而然的现代化进程形成的市场契约体系,从其市场体制结构中自然生长出来,因应不同历史时期的需要而实施不同的文化治理策略,或是凯恩斯主义政策,或是自由主义政策,但这些政策之间并无本质的区别,都需要发挥市场的基础性作用。
作为转型国家,中国文化治理的历史起点是伴随着近代中国后发外生型现代化道路而形成的文化动员体系。中国的现代化在内外交困的情况下起步,民族独立和人民解放的历史任务通过“以党建国”而实现,以中国共产党、中国国民党为代表的近代政治精英集团,在激烈的政治军事对抗中为了追求更高的社会动员效率、掌控文化和意识形态领导权不约而同地都走向党政合一、训导型和集权式文化管理,由此形成了作为中国文化治理历史起点的战时文化动员系统。
2. 运作逻辑不同。
西方发达国家以市场为基础进行资源配置,以契约关系为规则,形成了“大市场小政府”的市场经济体制,与之相适应,文化治理遵循的是市场—契约范式,市场机制始终是最基本的调节机制,政府通过干预发挥辅助与补充作用。而中国正处在从计划体制向市场体制转轨变迁的过程中,文化管理体制正在从一元化行政命令体制向多元化契约体制转型,新旧体制转换时期计划—行政范式和市场—契约范式并行。
3. 结构特征不同。
“树结构”“果结构”“树果结构”“果树结构”是“体制结构在人类社会中的四个常见类型”,中西方由于历史和国情的不同形成了不同类型的文化组织结构:西方发达国家在分权制衡思想的影响下形成了“果结构”或“果树结构”的文化组织结构;中国则在苏联文化体制的示范效应下,在1950年代借助于“单位制”这一特有的社会整合机制和社会动员体系对文化资源进行组织和功能整合而形成了“树结构”或“树果结构”的文化组织结构。“树结构”或“树果结构”与“果结构”或“果树结构”的区别体现在社会环境基础、权力分割原则、权力运行方式和文化治理理念等四个方面。
“树结构”或“树果结构”通常产生于全能政府—计划经济的一元社会结构环境下,所有类型的文化单位均是隶属于政府的职能部门;“果结构”或“果树结构”则产生于有限政府—市场经济—市民社会的三元社会结构环境下,政府与市场、社会协同共治,其中非营利机构构成对政府和市场的互补和制衡。“树结构”或“树果结构”基于同权系数分割原则,将同一角色权力空间在不同行业机构或上下级之间进行分割,任何直属关系的两个组织之间具有同权分割的联结关系,属于自上而下的一元化行政管制模式,体现了权威主义的文化治理理念;“果结构”或“果树结构”则基于异权系数分割原则,将不同的角色权力空间完整地分配给相应的行业机构,任何直属关系的两个组织之间都存在异权分割的联结关系,形成了多元化协同共治模式,权力分散、彼此制约,体现自由主义文化治理理念。
二、中国从文化管理向文化治理演进的三条路径
我国的社会转型是社会结构转型和经济体制转轨的同时并进、相互交叉、相互推动。1978年党的十一届三中全会开启了改革开放的历史新时期,我国开始在传统计划经济体制中引入市场机制,党的十四大明确提出经济体制改革的目标是建立社会主义市场经济体制。发展社会主义市场经济为以文化体制改革为引领的文化治理实践建立了合法性起点。1979年文化市场重启,不仅推动着经营性文化产业从传统宣传文化系统中分离出来实现相对独立发展,而且提出了传统文化事业体系向现代公共文化服务体系转型的重大命题。在市场力量的带动下,政府不断进行文化体制改革目标与方案的自我调整,由此实现了从传统文化管理向现代文化治理的转型。
(一)政府文化管理系统由封闭向开放的桥梁:文化市场体系的出现和完善
中华人民共和国成立后,我国文化领域就以“技术分类—专业分工—行业分类”为基本理念设计形成了与计划经济体制相适应的“条块分割”的文化行业系统以及指令型文化管理模式。文化行业系统是由“文化行业—文化单位”构成的科层制管理框架,政府以指令形式对全国的文化资源进行集中调节和配置,文化的意识形态建设和公共文化供给功能重合,商业属性和经济功能被否定,不存在真正意义上的文化市场。改革开放之初,以1979年广州东方宾馆开设的国内第一家音乐茶座为标志,我国的文化市场得以重启,政府开始承认文化市场的合法地位和积极作用并对其进行规范和扶持,作为一种自下而上萌动的具有旺盛生命力的新鲜事物,文化市场直接推动了计划经济时代的文化管理理念和方式的变革,成为推动政府文化管理系统由封闭到开放的桥梁。
1985年4月,国家统计局发布《关于建立第三产业统计的报告》,将文化、广播电视事业等部门作为第三产业组成部分纳入国民经济统计,正式认可了文化艺术的商业属性和经济功能。同年8月,中共中央办公厅、国务院办公厅下发文件,要求“各省、自治区、直辖市建立有关部门参加的社会文化管理委员会,对录像放映及其他社会文化活动实行统一领导,分工负责,密切配合,综合管理。市、县也应建立相应的管理委员会。”1987年2月9日,文化部、公安部、国家工商局联合发布《关于改进舞会管理问题的通知》,国家对营业性舞会合法地位的认可,是我国文化市场发展中的关键性一步。1988年2月,文化部和国家工商行政管理局联合发布《关于加强文化市场管理工作的通知》,首次在政府文件中使用“文化市场”的概念,规定了文化市场的管理范围、任务、原则和方针,是我国文化市场管理领域具有里程碑意义的文件。1989年2月,国务院机构改革批准文化部设立文化市场管理局,“归口管理文化市场,推动演出市场、电影、音像市场、书刊市场、文物市场、字画市场、文艺游乐场所及其他提供精神产品与文化服务的社会市场的健康发展”,全国文化市场管理体系初步形成。将文化市场纳入政府管理范围,反映了政府文化管理部门对社会发展趋势的顺应、对文化发展规律认识的深化,原有的“政府—文化单位”二元体制变革为“政府—市场—文化单位”三元体制,政府角色从“办文化”向“管文化”转变,文化管理系统从面向文化行业内部管理的封闭型体制向面向社会管理的外向开放型体制转型。
(二)经营性文化(文化产业)从宣传文化系统中的分离:进入市场公平交易的意识形态保护
作为文化动员体系的延续,我国文化单位隶属于宣传文化系统,这一系统同时履行意识形态建设和公共文化产品供给双重职能,是公益性文化事业和经营性文化产业的合二为一。市场经济的发展使等价交换和公平交易成为全社会的共识,借助于“公平交易”这一市场意识的保护,经营性文化产业从宣传文化系统分离出来,建立了计划体制之外的市场化文化产品生产和分配机制,形成了政府提供公益性文化产品和市场提供经营性文化产品的二元格局,文化产业借助于市场渠道实现文化的政治、经济、社会的价值性转换,以文化内容的创造性生产形成国家文化治理能力。
经营性文化产业从宣传文化系统分离,经历了从“以文补文”到“双轨制”改革再到文化产业与文化事业的分途发展。1979年初,财政部批准《人民日报》等八家新闻单位实行“事业单位、企业化管理”。同年4月,财政部再发文在全国新闻业推广“事业单位、企业化管理”,允许报纸开展多种经营。1987年2月,文化部、财政部和国家工商行政管理局联合发布的《关于文化事业单位开展有偿服务和经营活动的暂行办法》,标志着“以文补文、多业助文”等改革措施的正式实行。1988年9月,国务院批转文化部《关于加快和深化艺术表演团体体制改革的意见》,确立了“双轨制”改革思路。“双轨制”是指将业务区分为体制内计划管理部分和体制外市场运营部分,文化事业单位在不改变单位性质的前提下,可以申请企业经营资质,按照市场规律运营管理体制外业务,这一制度的形成标志着长期以来国家对文化事业进行统包统揽的体制开始被打破。1998年8月,文化部文化产业司成立,文化产业进入政府管理体系。2000年10月,党的十五届五中全会正式提出“文化产业”的概念,“文化产业”首次出现在中央文件中,标志着其合法地位得到确认。2001年3月,九届全国人大四次会议批准的《国民经济和社会发展第十个五年计划纲要》将“推动有关文化产业发展”纳入国民经济和社会发展计划。2002年11月,党的十六大明确提出“积极发展文化事业和文化产业”,第一次把“文化事业”和“文化产业”区分表述,不但为实现公益性文化事业与经营性文化产业的分类改革和分途发展提供了强大的政策支持,而且明确了我国文化治理的对象,即文化产业的治理和文化事业的治理,为建立具有中国特色的文化治理体系奠定了基础。
2002年以来,国家共颁布了176项政策文件推动经营性文化产业的发展,以目标性战略政策确立文化产业的发展目标和发展方向,以规范性管理政策形成规范化的管理途径和方式,以支持性发展政策促进特定文化产业的发展(表1)。

(三)文化事业体系向公共文化服务体系的转进:公民文化权利的显现
在计划体制向市场体制转型的过程中,作为我国特有概念的文化事业体系出现了效率危机:基层文化单位缺乏自我发展的内生动力,难以承担起新时代文化建设的战略任务;自上而下的单一公共文化供给方式难以满足居民多元化的文化消费需求;行业分割导致国家文化资源难以实现有效配置。产生效率危机的主要原因在于文化事业体系本质上是文化动员系统,是以文化生产为中心按照文化生产环节设计的封闭型文化行业管理体制,无法适应市场经济环境。因此,适应市场经济环境要求、以公民文化权利为核心的现代公共文化服务体系被政府提上日程,并成为替代传统文化事业体系的必然选择。
公共文化服务是以政府为主导、社会力量参与,为满足公民基本文化需求而提供的公共文化设施、文化产品、文化活动以及相关服务等的集合。不同于传统文化事业体系,现代公共文化服务体系是以保障公民文化权利为中心展开的话语系统,既受到以“新公共管理”运动为代表的西方治理理论影响,又是伴随着中国经济体制改革巨大成就和文化体制改革逐步深入而出现的必然结果。现代公共文化服务体系虽然以传统文化事业体系为初始条件,但是它以满足公民文化需求为导向进行文化管理系统设计,涵盖了文化产品生产、分配、管理和资源保障等各个系统,是整合了政府、市场和社会三方力量的开放型管理体制,从基本理念到功能结构上形成对传统文化事业体系的制度性重构,体现了政府从“管理型”向“服务型”、从面向行业“办文化”向面向社会“管文化”的转型。
2005年10月党的十六届五中全会首次提出“公共文化服务体系”的概念。2006年9月颁布的《国家“十一五”时期文化发展规划纲要》指出公共文化服务要“以实现和保障公民基本文化权益、满足广大人民群众基本文化需求为目标”,以公共文化服务体系建设保障公民基本文化权益开始成为国家战略。2007年8月发布的《关于加强公共文化服务体系建设的若干意见》全面部署公共文化服务体系建设工作。2013年11月党的十八届三中全会明确提出构建现代公共文化服务体系的目标任务。2015年1月《关于加快构建现代公共文化服务体系的意见》出台,《国家基本公共文化服务指导标准(2015-2020年)》也一并发布,是构建现代公共文化服务体系、推进基本公共文化服务标准化均等化的重要政策文件。2017年3月《中华人民共和国公共文化服务保障法》正式实施。至此,我国公共文化服务制度框架基本建立,公共文化服务和文化产业成为建设社会主义文化强国的一体两翼。
2009年到2018年间,中央政府机构及其相关部门颁发的公共文化服务政策文件共147件,其中为公共文化服务建设提供良好发展环境的环境型政策工具应用最为广泛,人才培养和财政支持等供给型政策工具发挥重要作用,公私合作和行业监督等需求型政策工具则是政府管控市场、推动市场发展和调节需求的重要手段。
三、基本结论
(一)中国文化治理体系不是西方的“标准模式”,是转型结构中生发出来的独有形态
1. 西方的“标准模式”:以分权制衡为特征,以市场逻辑为主线。
尽管现代化道路各不相同、市场经济模式各有差异,但西方发达国家文化治理体系的成长与其现代化进程及现代国家建构相伴随,生发于自然成长的市场经济体制结构之中,形成了以分权制衡为特征、以市场逻辑为主线的“标准模式”。
(1)以分权制衡为特征。“为了防止滥用权力,必须通过事物的统筹协调,以权力制止权力”,萌芽于古希腊时期、完成于近代资产阶级革命时期的经典性话语——分权制衡思想在很大程度上影响并融入了西方国家的政治架构和制度体系,通过对行政、立法和司法权力的合理配置保持权力分散和相互制衡是西方政治领域的基本观念,文化领域自然也不例外。如,美国没有中央级文化管理部门,也没有统一的全国性文化政策,但并不代表美国联邦政府无所作为:政府通常采取立法、资助等形式进行宏观调控和间接管理,每年投入的文化艺术资助资金由作为独立机构的国家艺术基金会(National Endowment for the Arts)负责具体分配。英国严格奉行“一臂之距”(arm’s length)的文化管理原则,中央政府文化行政主管机构——数字、文化、媒体和体育部负责制定文化政策和财政拨款,作为独立中介组织的非政府公共文化机构即各类艺术委员会负责执行政策和具体分配拨款,地方文化公共事务主要由地方政府和各地的艺术理事会负责。实行中央集权管理的法国,设立中央政府文化行政主管机构文化部负责全国文化事务,并在各大区设立地方文化事务局作为文化部的分部负责地方文化事务,1982年颁布的《市镇、省、大区权力和自由法案》确立了地方行政自治权,文化部通过文化分权政策和地方文化事务局建立了全新的以签订文化发展协议为机制的协作关系。西方发达国家的中央政府通过将权力下放给地方和社会中介机构,形成了多元化协同共治的文化治理体系,减少了政府直接管理的职能。
(2)以市场逻辑为主线。市场逻辑全面渗透并塑造了西方国家的政治制度,以自由竞争机制为核心的市场逻辑始终在西方社会占据主导地位,即便是20世纪30年代到60年代实施国家干预的凯恩斯主义政策时期、80年代以来国家文化行政体制的管制改革,也仍然没有改变市场逻辑的支配地位。1950年代以法国文化部等为代表、1990年代以英国国家遗产部等为代表,西方发达国家相继创建起文化部制的中央政府文化行政主管机构,开始对国家公共文化事务进行干预,这种干预以宏观调控和间接管理为主,对市场机制起辅助与补充作用。
2. 中国文化治理体系是从转型结构中生发出来的独有形态。
不同于西方发达国家,中国的文化治理体系是作为上层建筑的文化行业为了适应从计划体制向市场体制的社会基础结构变迁而生发出来的一种新的政策措施系统。改革开放开启了我国社会主义制度自我完善和发展的征程,首要和基本的任务是建立社会主义市场经济体制,伴随着从计划经济体制向市场经济体制的转轨,社会生态也开始发生深刻变化。
计划经济时代以单位制为基础的社会基础结构逐渐解构转型,日益个体化、多元化、全球化,市场开始在资源配置中发挥基础性作用。马克思和恩格斯指出:“随着每一次社会制度的巨大历史变革,人们的观点和观念也会发生变革”,“每一历史时代主要的经济生产方式和交换方式以及必然由此产生的社会结构,是该时代政治的和精神的历史所赖以确立的基础。”文化体制也必须与经济、政治体制改革相适应,并根据社会基础结构的变迁而进行调整与变革,革除不适应文化生产力发展的体制性障碍,实现现代化转型,形成科学有效的宏观文化管理体制。我国文化体制改革总体上体现为从计划体制向市场体制转型的渐进过程,进入21世纪后,转型中的文化体制又面临着以数字化和网络化为基础的现代信息技术带来的严峻挑战。党的十八届三中全会对新时代全面深化改革作出了顶层设计,以“治理”取代“管理”实现了治国方略的重大转型,在文化领域建立与现代国家相适应的文化治理体系,全面提升现代化文化治理能力,这种文化治理体系并不是自然而然成长起来的,是人的理性参与设计和技术推动相互作用的结果,还要受到文化行业初始条件的深刻影响,因此是中国独有的形态。
(二)中国文化治理体系区别于西方的独特性
1. 介于市场与计划体制之间的“有限性”:以文化单位的法人治理结构为例。
公益性文化事业单位体制改革是我国文化体制改革的中心环节。2003年以来,我国公益性文化事业单位按照“增加投入、转换机制、增强活力、改善服务”的要求进行改革,在取得明显成效的同时仍然存在管办不分、发展活力不足、运行效能不高、监督机制不健全等问题。如何进一步推进公益性文化事业单位体制机制改革成为深化文化体制改革、推进我国文化治理体系和治理能力现代化的关键。
2005年4月,中央编办批转的国家事业单位登记管理局《事业单位登记管理暂行条例实施细则》首次提出了“法人治理结构”概念。2008年2月,党的十七届二中全会通过的《关于深化行政管理体制改革的意见》首次提出推动公益性事业单位完善法人治理结构。2012年以来,建立以理事会为主要形式的法人治理结构开始成为深化公益性文化事业单位改革的突破口。
“法人治理结构”诞生于西方现代企业经营管理中,也称为公司治理或公司治理结构,是指为了实现股东和利益相关者的利益而建立的关于公司组织机构之间权利与义务分配和制衡的管理体制机制,其特点是在所有权与经营权分离的情况下,建立股东会、董事会、监事会、经理层等机构,协调企业内外部利益相关者的权利与义务关系,通过内部激励机制和外部监督机制增强企业可持续发展的能力。
建立法人治理结构是西方国家公共文化机构的普遍做法。美国是世界上公共文化机构法人治理制度最为成熟的国家之一,不同级别的公共文化机构都成立了具有独立法人资格的理事会,其中,咨询型理事会只负责提供相应的咨询建议,决策型理事会则参与机构的运行管理并负责最高层次的决策及馆长的任命。英国公共文化机构可以成立具有独立法人资格的理事会,由理事会制定具体政策并负责执行和监督,政府则通过《大英博物馆法案》《博物馆和美术馆法案》等法律进行规范。法国把发展文化作为基本国策,20世纪90年代以来,卢浮宫、凡尔赛宫等由文化部直接管理的国家重点文化设施转型为具有独立法人资格的公共行政机构(EPA)实行自治,通过董事会制定发展策略、监督政策执行和目标完成情况,中央政府则以绩效合约的形式进行监督管理。尽管西方国家公共文化机构建立的法人治理结构形式和接受政府财政资助的程度不同,组织机构和运行方式也各有差异,但都强调独立的法人资格,注重市场竞争和社会力量的参与。
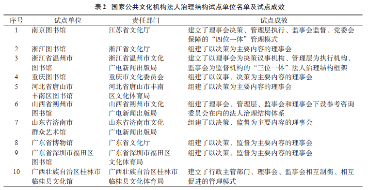
我国公益性文化事业单位法人治理结构改革,开始于2007年以深圳图书馆为代表的试点。2014年7月,文化部办公厅印发了《关于开展公共文化服务标准化等试点工作的通知》,正式部署在全国开展公共文化机构法人治理结构建设试点工作,将南京图书馆、广东省博物馆、山东省济南市群众艺术馆等十家公共文化机构列入试点单位名单,这些试点单位根据《公共文化机构法人治理结构试点工作方案》的要求,初步建立了以理事会为主要形式的法人治理结构(表2)。

我国公益性文化事业单位法人治理结构与西方国家“形似而神不同”,虽然在工作章程、组织架构等方面有相似之处,但是在机构性质、运营机制等方面呈现出明显的不同,体现为一种介于计划与市场之间的“有限性”:
第一,在机构性质上,我国文化事业单位改革没有触及与上级政府部门之间的行政隶属关系,人事财权受到上级政府部门的直接管理,行政依附性强,独立性和自主性弱,与西方国家公共文化机构理事会的独立法人资格具有明显区别。
第二,在运营机制上,我国文化事业单位属于非营利性法人,政府财政资助是最主要的资金来源,缺少社会资本的参与,运营机制仍然是封闭的文化管理体制而非开放的市场竞争体制;而在西方国家,公共文化机构是企业法人,按照公司治理的要求引入市场竞争机制,为公众提供公共文化服务并根据出资比例分配利益,政府通常以财政资助为杠杆激励和引导社会资本的投入,财政资助只是其资金来源的小部分,即使是文化相对集权管理的法国也不例外。
2. 长期处于转型中的“过程性”:转型国家以政策为主的管理特征。
一国的现代化发展道路决定了该国文化管理制度的形成路径与演进方向。西方发达国家早发内生型现代化发展道路决定了其发展目标明确、发展路径确定,文化治理体系具有由自然自发成长的市场经济支撑而形成的内生的协调性。而中国仍处于从计划体制向市场体制改革转型的过程中,是包括政治体制、经济体制和文化体制在内的全面改革,其中经济体制改革是文化体制改革的基础,政治体制改革是文化体制改革的保障,以文化体制改革为引领的文化治理实践必须与政治体制改革、经济体制改革进程保持一致和协调,不能超过政治体制改革的限度,从文化管理体系向文化治理体系演进、从计划体制下封闭的文化动员系统向市场体制下开放协同系统转型过程中,要在“破”与“立”的变迁中把握好“度”,必须借助于更加具有灵活性的政策工具,而不是刚性约束力过强的法律。因此,我国文化治理体系更多地显现出以政策为主体的调控性特征。这一特点已在上文公共文化服务和文化产业以及事业单位法人治理结构的讨论中阐述。
文化管理模式从传统事业体制到文化治理体系的转型,既是文化体制改革的基本路径,又是评价文化体制改革进程的重要标志。中国从传统文化管理体系向现代文化治理体系的转型和演进是基于后发外生型现代化发展道路、伴随着计划体制向市场体制的转轨,在文化体制改革实践的历史进程中长期发展、渐进改进、内生性演化而成,是市场机制与政府自我调节互动机制相互作用的结果,与西方发达国家相比呈现出明显的“有限性”和“过程性”特征,并非西方模式的接轨、复制或移植。
从长期看,我国文化治理体系与治理能力的现代化,要受到中国社会转型进程的强大制约。农耕文明向工业文明、苏俄计划模式向欧美市场模式、以工业化和城镇化为主的现代化向以信息化为主的后现代化三重转型的叠加,造就了我国转型发展的复杂环境,作为国家政治体制改革、文化体制改革和经济体制改革三大目标任务重叠部分的思想观念和意识形态的转换不可能一蹴而就。新的文化治理体系的建立和完善,也不会是一时之功。权威主义治理传统和政府传统管理思维方式仍然强劲有力,传统文化管理体系的很多因素仍然在发挥作用,因此在相当长的时间内会呈现出新旧交织、双轨运行、渐进变革的“过程性”特征。与此同时,数字信息技术的快速发展对政府的文化管理职能体系提出了新要求,即改革传统文化行业体制以增强对数字信息技术创新的包容性,并强化对外文化管理和服务职能。如何实现数字信息技术环境下政府对内公共文化管理、服务职能的现代化和对外文化管理、服务职能的全球“并轨”,为社会主义文化强国建设保驾护航,仍然是当前我国文化治理体系建设面临的巨大挑战。
文章来源 | 《兰州大学学报(社会科学版)》2022年第3期
编辑 | 李玉婧
校对 | 杜梦倩、胡熙